
Star Wars isn't just a movie franchise anymore—it's a massive, multi-platform epic spanning decades of storytelling. For those looking to dive in for the first time this year, the central question is simple: Where do I begin? Between the original theatrical releases, the deep-lore prequels, and the explosion of Disney+ exclusives, the viewing options can feel like a jump into hyperspace without a navicomputer. This beginner-friendly guide breaks down the most logical way to experience the Star Wars saga in 2026, covering live-action shows, animated series, feature films, and expanded universe stories. Whether you prefer a story-first approach or a simpler path that avoids unnecessary detours, this guide helps you start with confidence and enjoy the galaxy far, far away without feeling lost.
Star Wars Series Watch Order Guide: The Three Main Viewing Pathways
As a new Star Wars fan, deciding where to start can feel as daunting as navigating an asteroid field. The galaxy has expanded far beyond the original films, with numerous movies, live-action series, and animated shows. I'll guide you through the most popular viewing orders—release, chronological, and a unique hybrid—so you can confidently begin your journey.
Here's a quick comparison of the main viewing approaches:
| Viewing Order | Description | Best For... | Key Consideration |
|---|---|---|---|
| Release Order | Watching in the order the films/series were originally released. | First-time viewers, experiencing the story as the world did, appreciating cinematic evolution. | The plot jumps around in time; visual effects vary significantly between eras. |
| Chronological Order | Following the story timeline from the earliest events to the latest. | Fans who want a completely linear story and deep lore understanding. | Some major plot twists in later films are revealed early. |
| Machete Order | A fan-created hybrid that focuses on the core Skywalker saga. | A streamlined experience that balances narrative and preserves surprises. | Omits some content and requires jumping between trilogies. |
🆚Release Order vs. Chronological Order: Which Is Better?
Before jumping in, let’s answer the biggest question new fans ask:
1️⃣ Release Order (When Each Title Came Out)
Best for: Film history fans, nostalgia-driven viewers
Downside: Story jumps back and forth, which can confuse newcomers
2️⃣ Chronological (Story Timeline) Order
Best for: Beginners, lore lovers, binge-watchers
Why it works: Character arcs, motivations, and world-building feel natural
👉 For first-time viewers in 2026, chronological order is strongly recommended. It avoids major spoilers, builds emotional depth, and makes the galaxy feel coherent.
💡Chronological vs. Release Order — Quick Comparison
| Feature | Chronological Order | Release Order |
|---|---|---|
| Story flow | Smooth & linear | Non-linear |
| Beginner friendly | ⭐⭐⭐⭐⭐ | ⭐⭐⭐ |
| Character arcs | Fully developed | Fragmented |
| Spoiler control | Excellent | Excellent |
Option 1: The Release Order (The Classic Experience)
This is the "classic" way to watch. It preserves the big twists and surprises (especially in Episode V) that define the franchise. By starting here, you experience the growth of the technology and storytelling as George Lucas intended.
Phase 1:The Original Trilogy (The Foundation)
Start here to experience the core of the Star Wars phenomenon. This is the era of Luke Skywalker, Darth Vader, and the fight against the Galactic Empire.
-
A New Hope (Episode IV) – 1977
-
The Empire Strikes Back (Episode V) – 1980
-
Return of the Jedi (Episode VI) – 1983
Phase 2:The Prequel Trilogy (The Backstory)
George Lucas returns to tell the origin story of Anakin Skywalker and the fall of the Jedi Order.
-
The Phantom Menace (Episode I) – 1999
-
Attack of the Clones (Episode II) – 2002
-
Revenge of the Sith (Episode III) – 2005
Phase 3:The Sequel Era & Standalone Stories
Disney’s era introduces a new generation while filling in the gaps with "A Star Wars Story" films.
-
The Force Awakens (Episode VII) – 2015
-
Rogue One: A Star Wars Story – 2016
-
The Last Jedi (Episode VIII) – 2017
-
Solo: A Star Wars Story – 2018
-
The Rise of Skywalker (Episode IX) – 2019
Phase 4:The Live-Action TV Expansion (2019–2026)
This phase focuses heavily on the "Mandoverse" and deeper character studies on Disney+.
-
The Mandalorian (Seasons 1–3) – 2019–2023
-
The Book of Boba Fett – 2021
-
Obi-Wan Kenobi – 2022
-
Andor (Season 1) – 2022
-
Ahsoka (Season 1) – 2023
-
The Acolyte – 2024
-
Skeleton Crew – 2024
-
Andor (Season 2) – 2025
-
Maul: Shadow Lord (Animated Series) – April 2026 (Recently Released)
-
The Mandalorian & Grogu (Movie) – May 2026 (Upcoming)
📌The table below organizes the vast content by its cinematic era and format.
| Era/Group | Title | Release Year | Type |
|---|---|---|---|
| The Original Trilogy | Episode IV: A New Hope | 1977 | Film |
| Episode V: The Empire Strikes Back | 1980 | Film | |
| Episode VI: Return of the Jedi | 1983 | Film | |
| The Prequel Trilogy | Episode I: The Phantom Menace | 1999 | Film |
| Episode II: Attack of the Clones | 2002 | Film | |
| Episode III: Revenge of the Sith | 2005 | Film | |
| The Clone Wars & Animated Era | Star Wars: The Clone Wars (Film) | 2008 | Film |
| Star Wars: The Clone Wars (Series) | 2008-2020 | Animated Series | |
| Star Wars Rebels | 2014-2018 | Animated Series | |
| Star Wars Resistance | 2018-2020 | Animated Series | |
| The Sequel Trilogy & Anthology | Episode VII: The Force Awakens | 2015 | Film |
| Rogue One: A Star Wars Story | 2016 | Film | |
| Episode VIII: The Last Jedi | 2017 | Film | |
| Solo: A Star Wars Story | 2018 | Film | |
| Episode IX: The Rise of Skywalker | 2019 | Film | |
| The Disney+ Series Era | The Mandalorian | 2019-present | Live-Action Series |
| The Book of Boba Fett | 2021-2022 | Live-Action Series | |
| Obi-Wan Kenobi | 2022 | Live-Action Series | |
| Andor | 2022-2025 | Live-Action Series | |
| Ahsoka | 2023 | Live-Action Series | |
| The Acolyte | 2024 | Live-Action Series | |
| Skeleton Crew | 2024 | Live-Action Series |
💡 Why Choose Release Order?
-
The "Father" Twist: Watching chronologically (starting with Episode I) spoils the single greatest reveal in cinematic history found in The Empire Strikes Back.
-
Visual Evolution: You won't be jarred by the sudden jump from modern CGI in the prequels back to 1970s practical effects.
-
Cultural Context: You get to see the references and "Easter eggs" in the newer shows the way they were intended—as callbacks to the originals.
Option 2: The Chronological Order (The Complete Timeline)
If you want to see the rise and fall of the Galactic Empire in a straight line, this is for you. This order incorporates the newest shows and animations into their specific timeline slots.
This list covers:
-
Live-action movies
-
Live-action TV shows
-
Animated series
-
Key spin-offs and canon stories
Phase 1: Prequel Era – The Rise and Fall of the Republic
1. Star Wars: Episode I – The Phantom Menace (1999)
Introduces the Jedi Order, Sith threat, and Anakin Skywalker.
2. Star Wars: Episode II – Attack of the Clones (2002)
Political tensions rise; the Clone Wars begin.
3. Star Wars: The Clone Wars (2008–2020, Animated Series)
⭐ Highly recommended — do not skip
Explores Anakin, Obi-Wan, Ahsoka, and the Jedi in depth.
4. Star Wars: Episode III – Revenge of the Sith (2005)
One of the most critical chapters in the saga.
Phase 2: Transitional Era – The Birth of the Empire
5. Star Wars: The Bad Batch (Animated Series)
Shows the immediate aftermath of the Republic’s fall.
6. Obi-Wan Kenobi (Live-Action Series)
Bridges the gap between the Jedi purge and the Empire’s rise.
7. Solo: A Star Wars Story (Movie)
Optional but fun origin story for Han Solo.
Phase 3: Rebellion Era – Hope vs. Empire
8. Andor (Live-Action Series)
Political, grounded, and mature storytelling. Sets up the rebellion.
9. Rogue One: A Star Wars Story (Movie)
Directly connects to the original trilogy.
10. Star Wars: Episode IV – A New Hope (1977)
Where the franchise began.
11. Star Wars: Episode V – The Empire Strikes Back (1980)
Iconic twists and character development.
12. Star Wars: Episode VI – Return of the Jedi (1983)
Closes the original trilogy.
Phase 4: New Republic Era – After the Empire Falls
13. The Mandalorian (Seasons 1–3)
Perfect for beginners; strong standalone storytelling.
14. The Book of Boba Fett
Best watched after The Mandalorian Season 2.
15. Ahsoka (Live-Action Series)
Deepens the legacy of The Clone Wars and Rebels.
Phase 5: Sequel Era – The Rise of the First Order
16. Star Wars: Episode VII – The Force Awakens (2015)
Introduces a new generation of heroes.
17. Star Wars: Episode VIII – The Last Jedi (2017)
Bold storytelling with mixed fan reactions.
18. Star Wars: Episode IX – The Rise of Skywalker (2019)
Concludes the Skywalker saga.
📍Optional but Valuable: Animated Series for Deeper Lore
If you enjoy world-building and character depth, consider adding:
-
Star Wars Rebels – Essential for understanding Ahsoka
-
Tales of the Jedi – Short, character-focused stories
These aren’t mandatory, but they greatly enhance emotional payoff.
📌This table lists all canon Star Wars movies and series in the order events happen in the galaxy, from the earliest to the latest.
| In-Universe Era | Title | Format | Release Year |
| High Republic | The Acolyte | TV Series | 2024 |
| Fall of the Jedi | Episode I: The Phantom Menace | Movie | 1999 |
| Episode II: Attack of the Clones | Movie | 2002 | |
| The Clone Wars (Movie & Series) | Animation | 2008–2020 | |
| Episode III: Revenge of the Sith | Movie | 2005 | |
| Reign of Empire | The Bad Batch | Animation | 2021–2024 |
| Solo: A Star Wars Story | Movie | 2018 | |
| Obi-Wan Kenobi | TV Series | 2022 | |
| Maul: Shadow Lord | Animation | 2026 | |
| Andor (Seasons 1 & 2) | TV Series | 2022–2025 | |
| Star Wars Rebels | Animation | 2014–2018 | |
| Rogue One: A Star Wars Story | Movie | 2016 | |
| Age of Rebellion | Episode IV: A New Hope | Movie | 1977 |
| Episode V: The Empire Strikes Back | Movie | 1980 | |
| Episode VI: Return of the Jedi | Movie | 1983 | |
| New Republic | The Mandalorian (Seasons 1-3) | TV Series | 2019–2023 |
| The Book of Boba Fett | TV Series | 2021 | |
| Ahsoka (Seasons 1 & 2) | TV Series | 2023–2026 | |
| The Mandalorian & Grogu | Movie | 2026 | |
| Skeleton Crew | TV Series | 2024 | |
| Rise of Evil | Star Wars Resistance | Animation | 2018–2020 |
| Episode VII: The Force Awakens | Movie | 2015 | |
| Episode VIII: The Last Jedi | Movie | 2017 | |
| Episode IX: The Rise of Skywalker | Movie | 2019 |
💡Beginner-Friendly Shortcut (If You Want a Faster Start)
If the full list feels overwhelming, here’s a simplified path:
-
Episodes I → III
-
Episodes IV → VI
-
The Mandalorian
-
Rogue One
-
Episodes VII → IX
You can always go back and explore animated series later.
❎Common Beginner Mistakes to Avoid
-
❌ Starting with random spin-offs
-
❌ Skipping animated series entirely
-
❌ Mixing release order and timeline order
-
❌ Watching Rogue One before understanding the Empire
Option 3:The Machete Order (A Popular Hybrid)
Created by blogger Rod Hilton in 2011, the Machete Order was designed to make the saga more narratively satisfying for first-time viewers. It treats the prequel films as a "flashback" inserted at a key moment in the original trilogy
The original and most debated core sequence is:
-
Episode IV - A New Hope (1977)
-
Episode V - The Empire Strikes Back (1980)
-
Episode II - Attack of the Clones (2002)
-
Episode III - Revenge of the Sith (2005)
-
Episode VI - Return of the Jedi (1983)
-
The Sequel Trilogy (Episodes VII, VIII, IX) (2015 - 2019))
It inserts the prequels as an extended flashback after the major reveal in Episode V, and often skips Episode I for pacing.
🚀 Which Path Should You Choose?
Since you're a new fan, here's how to decide:
-
Choose the Original Machete Order (IV, V, II, III, VI) if you want the most focused, "purist" version of this narrative experiment and don't mind missing Episode I's world-building.
-
Choose the Variant Order (IV, V, I, II, III, VI) if you want the flashback structure but prefer a complete look at the prequel era.
-
For your first viewing, add the sequel trilogy (VII, VIII, IX) to the end of your chosen order. Save the anthology movies and TV series for later.
Upcoming New Star Wars Movies and TV Shows: 2026 Release Dates and Beyond
For those keeping track, here's the full lineup of upcoming Star Wars movies and TV shows:
✅Definitely Happening:
-
Jon Favreau's The Mandalorian & Grogu Movie (May 22, 2026)
-
Maul: Shadow Lord Series (April 6, 2026)
-
Star Wars: Visions Presents - The Ninth Jedi Series (2026)
-
Star Wars: Starfighter Movie (May 28, 2027)
-
Star Wars: Ahsoka Season 2 (In Production)
✅In Development:
-
Dave Filoni's Mando-Verse/New Republic Movie
-
Sharmeen Obaid-Chinoy's New Jedi Order/Rey Movie
-
Simon Kinberg's Star Wars Trilogy
✅On Hold or Status Unknown:
-
The Hunt for Ben Solo Movie
-
Taika Waititi's Star Wars Movie
-
James Mangold's Dawn of the Jedi Movie
-
Star Wars: Lando Movie
-
Star Wars: Rogue Squadron Movie
-
The Mandalorian: Season 4 / The Book of Boba Fett: Season 2
-
Carlton & Nick Cuse's Star Wars Series
❎Canceled/Dead:
-
Star Wars: Rangers of the New Republic Series
-
Untitled J.D. Dillard/Matt Owens Movie
-
Rian Johnson's Star Wars Trilogy
-
Kevin Feige's Star Wars Movie
-
David Benioff & DB Weiss' Star Wars Movies
📌Here are the Star Wars projects that are closest to becoming a reality (or at least were in recent times)...
1.The Mandalorian & Grogu Movie (May 22, 2026)
Lucasfilm turned heads with the announcement of a Mandalorian spinoff movie separate from Filoni's Mando-Verse New Republic crossover film. Dubbed The Mandalorian & Grogu, this film will be helmed by The Mandalorian co-creator Jon Favreau. It's assumed the movie is taking the place of The Mandalorian: Season 4.
Filming wrapped at the end of 2024, meaning this will wind up being the first Star Wars project to hit the big screen since 2019's The Rise of Skywalker. The Mandalorian & Grogu has a May 22, 2026 release date.
2.Maul: Shadow Lord Series (April 6, 2026)
The Star Wars franchise will remain in the post-Clone Wars, pre-A New Hope era for its next animated series, which focuses on the former Darth Maul as he seeks to rebuild his criminal empire in the age of the Empire. Lucasfilm teases the series will showcase Maul "plotting to rebuild his criminal syndicate on a planet untouched by the Empire." Sam Witwer will reprise his role as Maul.
Look for it to debut on Disney+ on April 6, 2026. For more on the show, check out our who's who in Maul: Shadow Lord.
3.Star Wars: Visions Presents - The Ninth Jedi Series (2026)
The animated anthology series Star Wars: Visions is getting a miniseries spinoff called Star Wars: Visions Presents - The Ninth Jedi. As the title suggests, this series will be a continuation of Production I.G.’s “The Ninth Jedi” shorts from Visions Season 1 and 3. It’s a natural choice, as there’s clearly far more story left to tell in this bleak yet adventurous take on the Star Wars mythos.
4.Star Wars: Starfighter Movie (May 28, 2027)
The next Star Wars movie hitting theaters after The Mandalorian and Grogu is Star Wars: Starfighter, directed by Deadpool & Wolverine's Shawn Levy and starring the Driver himself, Ryan Gosling. The film is set roughly five years after the events of The Rise of Skywalker, putting it further down the Star Wars timeline than any movie or show to date.
Where to Watch Star Wars: A Complete Streaming Guide
🌍 Core Streaming Platform: Disney+
Across most countries, Disney+ is the primary home for Star Wars content, including:
-
The Skywalker Saga: All 9 core episodes (I–IX).
-
Live-Action Series: The Mandalorian, Andor, Ahsoka, and Skeleton Crew.
-
Animated Classics: The Clone Wars, Rebels, The Bad Batch, and the new 2026 series Maul: Shadow Lord (premiering April 6, 2026).
-
The "Vintage" Collection: Hard-to-find gems like the 1980s Ewoks animated series and the Clone Wars 2D micro-series.
- Spin-offs and animated stories like The Bad Batch and upcoming shows such as Star Wars: Maul – Shadow Lord (2026)
This is because The Walt Disney Company owns all the major rights and has consolidated the franchise under Disney+ globally.
📱 Rent or Buy: Digital Storefronts
If you don't want a monthly subscription, you can purchase or rent the 12 theatrical films individually. Most of these platforms offer the films in 4K:
-
Amazon Video: The most reliable alternative for digital ownership.
- In the U.S. and some other regions, episodes and films can be bought or rented. Availability may vary by region.
-
Apple TV / iTunes: Known for having the highest bit-rate for 4K quality.
- Many Star Wars films are available to buy or rent in countries like Slovakia, Sweden, Switzerland, South Africa, and Taiwan.
-
Google Play Movies / YouTube: Convenient for Android users, though often limited to the "Skywalker Saga" and standalone films (no TV shows).
- Purchase or rent Star Wars movies where Disney+ rights are restricted. Often available across Europe, North America, Latin America, and parts of Asia.
- Local Platforms: Some countries may have local digital stores carrying Star Wars titles for purchase (e.g., Rakuten TV, Viaplay, Sky Store, etc.).
✴️The "Force Awakens" Exception
Due to legacy licensing agreements that still pop up occasionally in 2026, Episode VII: The Force Awakens is sometimes available on Starz in addition to Disney+. However, this varies by region and is subject to change.
⭕Upcoming 2026 Theatrical Releases
Unlike the TV shows, the new films coming this year will follow a "Theaters First" model:
-
The Mandalorian & Grogu: Set for theatrical release on May 22, 2026. Expect it to land on Disney+ approximately 45–90 days after its cinema debut
📌Here's a quick breakdown of where you can find the different types of content:
| Content Type | Primary Platform | Notes / Alternative Options |
|---|---|---|
| All 12 Main Movies | Disney+ | Includes the entire 9-film Skywalker Saga and spin-offs (Rogue One, Solo, Clone Wars movie). |
| Current Live-Action & Animated Series | Disney+ | Home to all new shows (The Mandalorian, Andor, Ahsoka, The Bad Batch, etc.). |
| Individual Movie Rentals | Prime Video, Apple TV, YouTube, etc. | You can rent any Star Wars film digitally if you don't have a Disney+ subscription. |
| Select Vintage/Classic Content | Disney+ (Star Wars Vintage collection) | Includes older animated series like Droids and Ewoks, and TV movies like Caravan of Courage. |
| Upcoming 2026 Releases | Theaters & Disney+ | The Mandalorian & Grogu (film) hits theaters May 22. New series like Ahsoka Season 2 and Maul – Shadow Lord will stream on Disney+. |
Note on availability: Star Wars: The Force Awakens is the only film also available on another streaming service (Starz) in addition to Disney+. The older 2D animated Star Wars: Clone Wars series (2003-2005) is currently not available on any major streaming platform.
⚠️ Regional Restrictions & Notes
-
Licensing Differences: Streaming availability can vary widely due to local licensing rights. Even if Disney+ exists in a country, certain titles might not be present because other platforms still hold regional broadcasting rights.
-
Older or Legacy Content: Some very old or non-canon “Legends” content might not be on Disney+ but could be found on DVD or digital purchase platforms.
-
Free Episodes & Special Cases: Occasionally, Disney will promote Star Wars episodes on official channels like YouTube (e.g., Andor offered free early episodes in the U.S. and UK around season launches).
👍 Summary Table – Typical Streaming Platforms
| Region / Country Group | Main Streaming Platform | Other Options |
|---|---|---|
| United States & Canada | Disney+ | Amazon Video, Apple TV |
| Europe (major markets) | Disney+ | Apple TV, Google Play |
| UK & Ireland | Disney+ | Purchase options available |
| Latin America | Disney+ | Apple TV, Google Play |
| Asia & Oceania | Disney+ | Local stores + Apple TV |
| Some countries without Disney+ | N/A (use purchase options) | Apple TV, Google Play |
How to Watch Star Wars Movies & Series: A Beginner's Guide
Star Wars can be overwhelming for first-time viewers. With three trilogies, spin-offs, animated series, and live-action TV shows, it’s easy to get confused about where to start or what to watch first. This guide makes it simple.
1️⃣ Choose Your Viewing Approach
There is no single correct order to watch Star Wars. The best path for you depends on whether you prefer a straightforward story timeline or the original narrative experience designed by its creators.
To help you decide, here are the main approaches:
| Viewing Order | Core Sequence (Movies Only) | Description | Best For... | Key Consideration |
|---|---|---|---|---|
| Chronological Order | I, II, III, IV, V, VI, VII, VIII, IX | Watch the saga in-universe from Episode I → IX, including key TV shows. Smooth story flow. | Viewers who prefer a completely linear, start-to-finish story and deep lore understanding from the beginning. | Spoils the major twist of the original trilogy. Visual effects and tone vary significantly across decades. |
| Release Order | IV, V, VI, I, II, III, VII, VIII, IX | Watch the films in the order they were released, preserving major plot twists. | First-time viewers who want the classic experience, appreciate film history, and want the saga's biggest surprises preserved. | The story jumps around in time. The prequels act as a long flashback after the original trilogy. |
| Machete Order | IV, V, II, III, VI (then VII, VIII, IX) | Skips Episode I, starts IV → V → flashback II & III → VI. Shorter, emotional experience. | A focused, dramatic experience that frames the prequels as a flashback to enrich the finale of the original story. | Skipping Episode I (The Phantom Menace) is controversial. It's a non-standard sequence that can be confusing. |
The official Star Wars site states that "Whichever order you choose…is the right one"
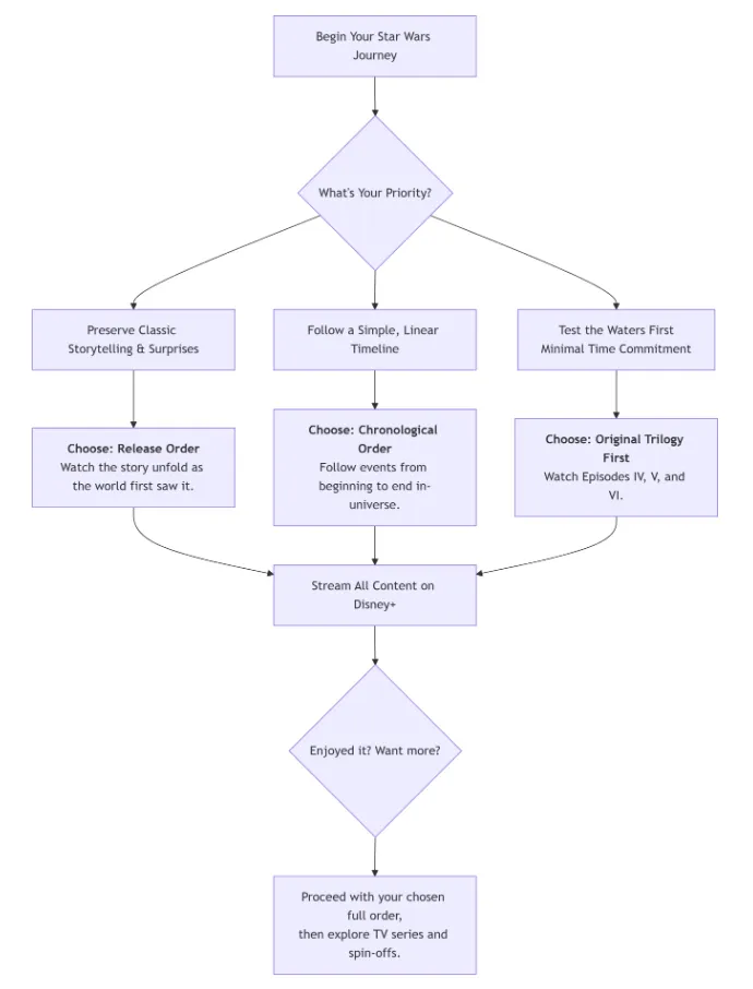
2️⃣Recommended Paths for Beginners
Most new viewers are best served by either Release Order or Chronological Order. This chart can help you choose based on your main priority:
The above chart outlines three main starting points. Here's a more detailed breakdown of what each path entails:
⏩For the Classic Experience (Release Order): Start with the original trilogy (Episode IV: A New Hope, Episode V: The Empire Strikes Back, Episode VI: Return of the Jedi). This preserves the intended narrative flow and iconic reveals. Many consider this the most authentic and impactful way for newcomers.
⏩For a Linear Story (Chronological Order): Begin with Episode I: The Phantom Menace and proceed numerically through Episode IX. This shows you the story exactly as it happens in the galaxy. The main drawback is that it spoils one of cinema's most famous twists.
⏩For a Minimal Commitment: If you're unsure about diving into nine movies, start with just the original trilogy (Episodes IV, V, VI). This core story is a complete and satisfying journey. If you love it, you can then decide whether to go back to the prequels (I-III) or forward to the sequels (VII-IX).
3️⃣ How to Include TV Shows
-
Prequel-era series: The Clone Wars, The Bad Batch, Obi-Wan Kenobi → watch after Episode II or III.
-
Post-Episode VI series: The Mandalorian, Book of Boba Fett, Ahsoka → watch after Return of the Jedi.
-
Andor: Watch before Rogue One.
Avoid inserting TV series in the middle of movies — it can confuse beginners.
4️⃣ Where to Watch Star Wars in 2026
| Platform | Available Content |
|---|---|
| Disney+ | All movies, live-action series, and animated series. Best all-in-one option. |
| Amazon Video / Apple TV / Google Play | Rent or buy movies individually if Disney+ isn’t available. |
| YouTube (Official Promotions) | Free or preview episodes may appear occasionally. |
Disney+ generally offers 4K, Dolby Vision, and subtitles for most content.
5️⃣ 2026 Pro-Tips for Beginners
-
The "Visual Jump" Warning: If you watch chronologically, you will jump from the high-def CGI of Rogue One (2016) into the 1970s visuals of A New Hope. Be ready for the retro shift!
-
Essential Animation: Don’t skip The Clone Wars (Season 7) or Rebels if you plan on watching Ahsoka. These "cartoons" are actually critical to the 2026 live-action storylines.
-
The "Andor" Exception: If you find "space magic" and lightsabers cheesy, you can start with Andor. It is a gritty political thriller that works perfectly as a standalone entry point.
💡The Other Tips:
-
Break the saga into eras: Prequels, Original Trilogy, Sequels, Series.
-
Watch optional animated series after main movies for extra depth.
-
Choose the viewing order that matches your goal: clarity (chronological), nostalgia (release), or emotional impact (Machete).
-
Don’t try to binge everything at once — take your time and enjoy the journey.
✅ Quick Beginner Recommendation
-
For smooth story & clarity: Chronological Order
-
For classic fan experience: Release Order
-
For emotional storytelling: Machete Order
📌Final Verdict: Where Should You Start?
- If you are a total beginner, start with Episode IV: A New Hope. It was designed to introduce you to the Force, the Jedi, and the Empire without needing any prior knowledge.
- Once you finish the Original Trilogy (IV, V, VI), you can choose to go back to the Prequels or jump into the "Mandoverse" on Disney+.
FAQs: Common Questions & Solutions for Watching Star Wars
To help you navigate the galaxy without getting lost in hyperspace, here is a breakdown of the most common questions beginners and returning fans ask in 2026.
| Common Question | Solution / Answer |
|---|---|
| 1. What is the best order to watch Star Wars? | Beginners can choose chronological order for smooth story flow, release order for the classic experience, or Machete Order for emotional impact. Optional animated series enhance the story. |
| 2. Where can I stream Star Wars movies and TV shows? | Most content is available on Disney+ globally. If unavailable, movies can be rented or purchased via Amazon Video, Apple TV, or Google Play. |
| 3. Do I need to watch the animated series? | Not mandatory, but series like The Clone Wars, Rebels, and The Bad Batch add important character development and lore. |
| 4. Can I skip certain movies or episodes? | Yes. For example, Episode I is often skipped in Machete Order. Spin-offs like Solo or Rebels are optional for first-time viewers. |
| 5. Should I watch TV series before or after movies? | Prequel-era series (Clone Wars, The Bad Batch) are best after Episodes II–III. Post-Episode VI series (Mandalorian, Ahsoka, Book of Boba Fett) are best after Return of the Jedi. |
| 6. Are there differences in streaming by country? | Availability can vary. Disney+ offers the most complete library, but some regions may require rental/purchase via other platforms. |
| 7. How long does it take to watch everything? | Movies only: ~26 hours. Movies + key series: ~80–100 hours. Breaking viewing into eras is recommended for beginners. |
| 8. Do I need subtitles or dubs? | Disney+ provides subtitles and multiple languages, which is helpful for animated series or international viewers. |
Watching Star Wars can be overwhelming for beginners, but with the right viewing order, clear guidance on where to stream, and optional series to enhance the story, the galaxy far, far away becomes accessible to everyone. Whether you choose chronological order, release order, or Machete Order, following this guide ensures you’ll enjoy the epic saga, fully understand key characters, and experience every twist, battle, and adventure the Star Wars universe has to offer.
